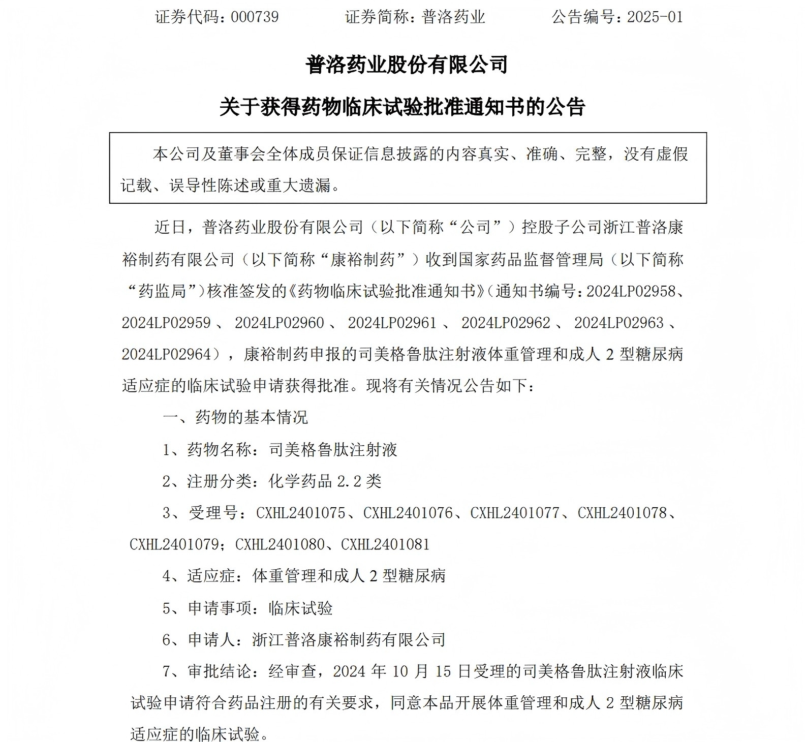
1月2日,普洛药业发布公告,公司控股子公司康裕制药申报的司美格鲁肽注射液体重管理和成人2型糖尿病适应症的临床试验申请获得国家药监局批准。
司美格鲁肽是一种长效胰高血糖素样肽-1受体激动剂,截至公告披露日,累计投入研发费用为人民币1920.3万元。2023年度,司美格鲁肽制剂全球销售额达到212亿美元,在中国的销售额达到42.89亿元人民币。

2025-01-06
583次浏览1月2日,普洛药业发布公告,公司控股子公司康裕制药申报的司美格鲁肽注射液体重管理和成人2型糖尿病适应症的临床试验申请获得国家药监局批准。
司美格鲁肽是一种长效胰高血糖素样肽-1受体激动剂,截至公告披露日,累计投入研发费用为人民币1920.3万元。2023年度,司美格鲁肽制剂全球销售额达到212亿美元,在中国的销售额达到42.89亿元人民币。

04-18 600
04-15 1007
04-09 602
04-07 1323
04-01 996
03-27 1064
03-26 782
03-21 707
03-18 741
03-17 665
03-14 720
02-24 859
01-20 1765
01-17 1442
01-16 886
01-13 619
01-08 792
01-06 583
01-06 1073
12-31 1643
Copyright © 2025 www.pepe-expo.com All Rights Reserved 2025广州国际医美器械及皮肤科设备展
服务热线:4008-4007-85 | 备案号:沪ICP备2021020415号-3